Autodesk Inventor ลิขสิทธิ์แท้ | โปรแกรมออกแบบเครื่องกลและชิ้นส่วน 3D CAD
Inventor | 3D modeling software for designers and engineers
Create, simulate, and document your most ambitious ideas.
What you can do with Autodesk Inventor
ทำงานร่วมกับใครก็ได้ทุกที่ รวบรวมและติดตามความคิดเห็นผ่านรีวิวบนคลาวด์ พร้อมควบคุมวงจรการพัฒนาผลิตภัณฑ์จากแหล่งข้อมูลเดียว.
What's New in Inventor 2026
เรียนรู้ฟีเจอร์ใหม่ล่าสุดของ Autodesk Inventor
2026.1
ฟีเจอร์ใหม่ในเวอร์ชันนี้

Assembly Enhancements
ปรับปรุงการทำงานในสภาพแวดล้อม Assembly ให้ใช้งานง่ายและมีประสิทธิภาพขึ้น

Drawing Enhancements
ปรับปรุงการสร้าง Drawing ให้สะดวกและแม่นยำมากขึ้น

Sketch Enhancements
เพิ่มความสามารถใหม่ให้กับการทำงานใน Sketch Environment

General Enhancements
การปรับปรุงทั่วไปที่ครอบคลุมทุกสภาพแวดล้อมใน Inventor

Interoperability
Part และ Assembly Design Views สามารถส่งออกผ่านฟีเจอร์ Shared Views ช่วยให้ทำงานร่วมกันได้ดีขึ้น

Translator Enhancements
เพิ่มฟอร์แมตการส่งออกใหม่ และอัปเดตฟอร์แมตการนำเข้า/ส่งออกเดิม
2026 Release
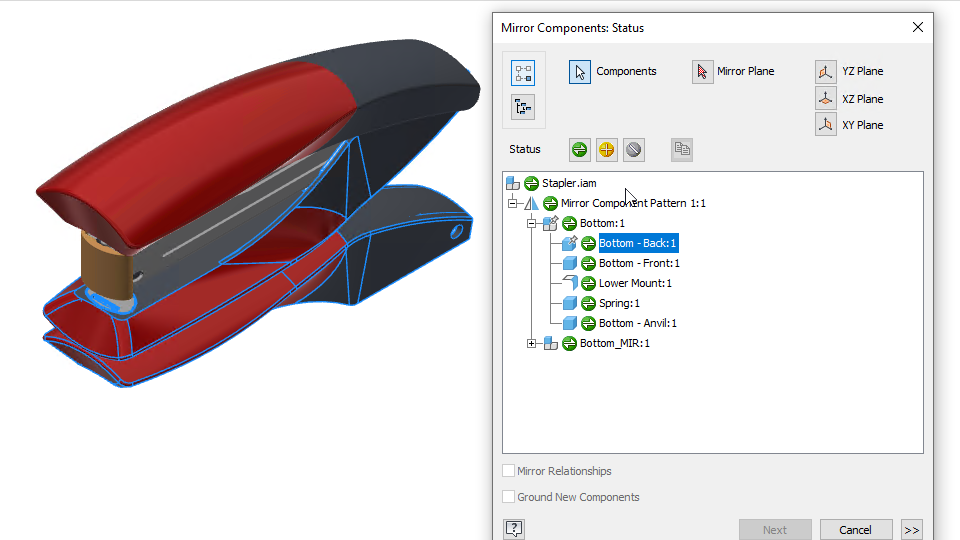
Assemblies

Drawing Enhancements
Mirror ในงาน Assembly ถูกปรับปรุงให้ดีขึ้น ตอนนี้สามารถเลือกให้สะท้อนทั้ง รูปทรงและตำแหน่งของชิ้นส่วนต้นแบบ ได้

Enhancements to Model States
ปรับปรุงการทำงานในสภาพแวดล้อม Assembly ให้ใช้งานง่ายและมีประสิทธิภาพขึ้น

Simplify Assemblies Enhancements
จุดเข้าถึงคำสั่ง Simplify ถูกอัปเดตทั้งสำหรับงาน Assembly ปกติและโครงการสถาปัตย์ รองรับการส่งออก .rvt ...

Export and import of assembly annotations
ปรับปรุงการส่งออกและนำเข้าคำอธิบายประกอบ (Assembly Annotations) รองรับ JT/STEP พร้อม PMI ...

Content Center Enhancements
Content Center ปรับปรุงให้กำหนด Favorites แบบ Local หรือ Shared ...

Bolted Connection Enhancement
Bolted Connection Generator ปรับปรุงให้สามารถเลือกใช้เกลียวสกรูเฉพาะเจาะจงได้เมื่อสกรูมีหลายเกลียว

Involute Splines Calculator Enhancement
Involute Splines Connection Generator เพิ่มการรองรับการเชื่อมต่อสองประเภท: DIN 5481 (60°) และ DIN 5482 (30°).

Frame Generator Enhancements
สามารถแก้ไขฟีเจอร์ End Treatments เช่น Miter และ Notch ได้โดยตรงจาก Browser ด้วยคำสั่ง Edit ใหม่.

Tube and Pipe Enhancement
Tube and Pipe Authoring รองรับการกำหนดค่า sKey เองได้ โดยแก้ไขในช่อง sKey และแสดงผลในไฟล์ ISOGEN ตามที่ตั้งไว้.
Parts

Pattern Enhancements
คำสั่ง Pattern (Rectangular, Circular, Sketch Driven) ถูกปรับปรุงด้วย Property Panel ใหม่ และรองรับการจัดเรียงแบบระยะหรือมุมไม่สม่ำเสมอ

Sheet Metal Enhancements
อินเทอร์เฟซ Property Panel ถูกนำมาใช้กับหลายคำสั่งใน Sheet Metal (Contour Flange, Corner Round, Punch Tool) เพื่อปรับปรุงเวิร์กโฟลว์ การเข้าถึงสเก็ตช์ การใช้พรีเซ็ต และการแก้ไขได้สะดวกยิ่งขึ้น

Shell Enhancements
คำสั่ง Shell ถูกปรับปรุงด้วยอินเทอร์เฟซ Property Panel และเวิร์กโฟลว์ใหม่ รองรับพรีเซ็ต ธีมสว่าง/มืด และตัวเลือก Rounded Corners เพื่อเพิ่มความเร็วและความยืดหยุ่นในการทำงาน

Simplify Part Enhancements
คำสั่ง Simplify ใช้ได้ใน Part Environment เพื่อลดความซับซ้อนของชิ้นงานด้วยการลบฟีเจอร์หรือแทนที่ด้วยรูปทรงง่าย พร้อมตัวเลือกหลากหลาย พรีเซ็ต และการพรีวิวแบบเรียลไทม์.

Group Parameters in the Parameters dialog
Parameters Dialog รองรับการจัดกลุ่มพารามิเตอร์เองได้ พร้อมตัวเลือกสร้าง, เปลี่ยนชื่อ, และลบกลุ่มผ่านเมนูคลิกขวา

New Feature Suppression Parameter
Parameters Dialog รองรับการจัดกลุ่มพารามิเตอร์เองได้ พร้อมตัวเลือกสร้าง, เปลี่ยนชื่อ, และลบกลุ่มผ่านเมนูคลิกขวา

Finish Feature Enhancements
Finish Feature ใน Part รองรับการแสดงสีพื้นผิวใน Autodesk Viewer แสดงผลฟีเจอร์ล่าสุดบนหน้าเดียวกัน และซ่อนการแสดงผลเมื่อถูก Suppress
Drawings

Sketch Based Break View
Break View ใน Drawing สามารถควบคุมตำแหน่งด้วยสเก็ตช์และมิติได้ ทำให้ตำแหน่งคงอยู่แม้โมเดลเปลี่ยน พร้อมรองรับการแก้ไขและการย้าย Break View เดิม

View Annotation and View Label Properties
มีการปรับปรุง Default View Label และ View Annotation สำหรับ Auxiliary, Section และ Detail View พร้อมเพิ่มคุณสมบัติ View Label ใหม่

Edges on Projected Views
ปรับปรุงการแสดงเส้นขอบแบบหยักให้เรียบและดูสะอาดขึ้นสำหรับบางมุมมอง โดยมีผลกับงานวาดใหม่ และงานเดิมต้องเลือกตัวเลือก "Set Cut Edges as Smooth" เพื่ออัปเดต

New “Linear Sum” and “Angular Sum” dimension types
สามารถกำหนดมิติแบบผลรวมได้ 2 แบบใน Drawing คือ Linear Sum Dimension – คำนวณจากค่ามิติระยะห่างและระยะรวมทั้งหมด Angular Sum Dimension – คำนวณจากค่ามิติระยะห่างเชิงมุมและมุมรวมทั้งหมด

Drawing Style Enhancements
สามารถสร้าง Architectural Dimensions ตามมาตรฐาน DIN 1356-1 (หน่วยเมตริก) ได้แล้ว โดยมีการเพิ่มสไตล์ใหม่ในแท็บ Available Styles ของ Style and Standard Editor สำหรับ ISO และ DIN

Enhancements to Open and Save
ไดอะล็อก File Open และ Save ใน Inventor ถูกปรับปรุงใหม่ให้ใช้มาตรฐานของ Windows พร้อมเพิ่มฟีเจอร์ เช่น แถบเส้นทางแก้ไขได้, รวม Tree View, แสดง iProperties, ตัวเลือกไฟล์ในตัว และตั้งค่าพรีวิวได้ทันที

Start a new file enhancements
ในเวอร์ชันนี้ เพิ่มปุ่ม Copy Path และ Open Location ในหน้าต่าง Create New File เพื่อคัดลอกเส้นทางไฟล์แม่แบบหรือเปิดโฟลเดอร์ได้ทันทีจาก Windows Explorer

Search in the Prompts tab
เพิ่มความสามารถในการค้นหาด้วยคีย์เวิร์ดในแท็บ Prompts ของ Application Options เพื่อให้ค้นหาและตั้งค่าได้สะดวกยิ่งขึ้น

Graphics Enhancements
ปรับปรุงกราฟิกใหม่ โดย ธีมเริ่มต้นเป็นโหมดมืด (Dark Theme) และสามารถตั้งค่าหรือเปลี่ยน Color Scheme ได้ง่ายขึ้นผ่านแถบ Ribbon

Improved Unit Input Handling
มีการปรับปรุงการใส่ค่าหน่วย โดย รองรับการพิมพ์หน่วย MM และ IN ได้โดยตรง โดยไม่ต้องกดเปิด-ปิด Caps Lock อีกต่อไป

Performance Improvements
มีมีการปรับปรุง ประสิทธิภาพการทำงาน หลายด้าน เช่น เปิด/ปิด/บันทึกไฟล์ได้เร็วขึ้นด้วยการบีบอัดไฟล์และใช้ Multithreading, การ Mirror Assembly, การ Derive ชิ้นส่วนขนาดใหญ่, การสลับ Model States, การย้ายไฟล์, รวมถึง Punch with fillet และการค้นหาใน Content Center ที่ทำงานได้รวดเร็วขึ้น
Interoperability

Revit Interoperability Enhancements
ปรับปรุงการทำงานร่วมกับ Revit ให้ส่งออกไฟล์ RVT/RFA ได้สะดวกขึ้น พร้อมควบคุม Properties, Templates และ Revit Categories ได้ครบทุกส่วน
Translators

Translators Enhancement for 2026
เพิ่ม AIT Integration เพื่อปรับปรุงการนำเข้า/ส่งออกไฟล์ Catia, NX, SolidEdge, SolidWorks และรองรับการส่งออก IFC 4x3 รวมถึงใส่ PMI ในไฟล์ JT และ STEP ของ assemblies ได้
เปรียบเทียบ Inventor 2025 กับ Fusion 360 / AutoCAD
Autodesk Inventor 2025
- CAD 3D เครื่องกลครบวงจร
- Simulation & Stress Analysis
- Generative Design
- เหมาะกับ Engineering & Manufacturing
Fusion 360
- All-in-one CAD/CAM/CAE/PCB
- Cloud Collaboration รองรับ Remote Team
- เหมาะกับ Product Design & Prototyping
- Subscription แบบ Cloud-based
AutoCAD
- 2D Drafting & 3D Modeling
- เหมาะกับ Architecture, Civil & MEP
- ไม่เน้น Simulation หรือ Generative Design
- รองรับไฟล์ DWG และ AutoCAD Ecosystem
ซื้อ Autodesk inventor ลิขสิทธิ์แท้ สำหรับงานออกแบบเครื่องกลและ CAD 3D ได้ที่
บริษัท ดีดีซอฟท์ เทค จำกัด ตัวแทนจำหน่ายซอฟต์แวร์ลิขสิทธิ์แท้ในไทย
หากต้องการ ขอใบเสนอราคา Autodesk Inventor หรือสนใจสอบถามรายละเอียดเพิ่มเติม
เกี่ยวกับโปรแกรม CAD, Simulation, Generative Design สามารถติดต่อเราได้ที่
โทร: 02-853-9486 , 093-6919296
อีเมล: salesdd@ddsofttech.com
